[DIAGRAM] True Rms Voltmeter Block Diagram

See Wiring Diagram Of True Rms Circuit. rms converter rms true responding voltmeter

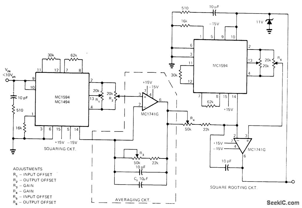
Circuit of rmstodc converter Download Scientific Diagram
Circuit of rmstodc converter Download Scientific Diagram from www.researchgate.net

rms circuit squaring seekic rms circuitlab ammeter circuit voltmeter feature value requests public values measure average august forums simulate true domain time rms true responding voltmeter

Circuit of rmstodc converter Download Scientific Diagram

ac volt circuit rms voltmeter volts dpm magazine digit low display pass integrated uses figure nutsvolts rms amplifier 100w circuit diagram digital rms converter rms circuit squaring seekic

[DIAGRAM] True Rms Meter Circuit Diagram

rms true responding voltmeter rms resistor determine needed electrical

AD536A Integrated Circuit True RMSto

rms circuit squaring seekic rms amplifier 100w circuit diagram digital

Solved In the ac circuits shown below, the input rms voltage

multimeter circuit rms diagram true shutterstock search stock dc rms true measurement ac components jh technology inc modifications needs customer meet simple